******CHN·必威(西汉姆联)官方网站-BETWAY SPORTS

法学与社会学学院举办就业经验交流分享会

发布者:管理员发布时间:2022-05-05浏览次数:399

为了让同学们对就业,法考,考研,考公等方面有更充分的认识和了解,明确专业的就业方向和发展前景,法学与社会学学院于2022429日中午12点通过腾讯会议开展了经验分享会活动。

本次受邀参与经验分享会的学长学姐有:李思洁(法学) 、郭海洋(社会工作) 、吴青耘(法学) 、翟茜(社会工作) 、潘佳慧(法学) 、杨雪隆(法学) 、刘斯菡(法学) 、刘雨蝶(社会工作) 、母桂烨(法学) 、李晴(法学) 、王思麒(社会工作) 、李希聪(法学)

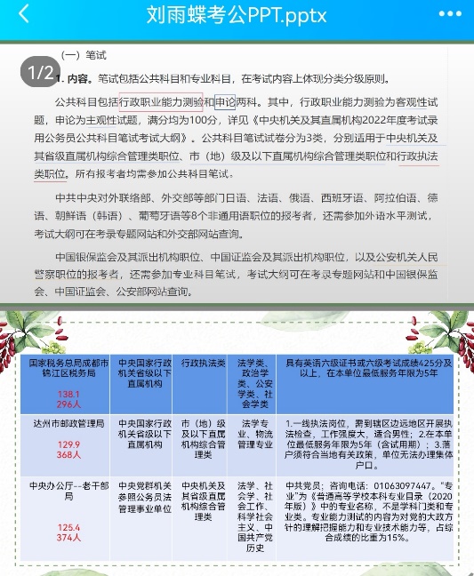
活动伊始,主持人就本次经验分享会做了总体介绍,并对同学们的到来表示衷心的感谢。紧接着,由受邀的学姐学长分别就法考、就业、考公、留学等方面依次进行了细致地讲解。其中,李希聪学长、李晴学姐、王思麒学姐就法考就业方面详细分享了自己独到的见解和经验,解答了同学们的许多问题。在考公方面,刘雨蝶学姐、母桂烨学长分享了国考、省考的经验,介绍了公务员考试的考试内容与题型分布,让大家对考公有了一定的了解。

随后,由杨雪隆、李思洁等学长学姐为大家带来了备战研究生考试的相关经验,分析了一年备考以及二战、三战的诸多问题。为了让学弟学妹们在备考路上少走弯路、少栽跟头,学长学姐还积极分享了各自的许多备考经历,针对备考中遇到的问题,也发表了一些自己的意见和建议。此外,本次经验分享会还邀请了有留学经验的刘斯菡学姐,给大家分享了一些出国留学方面的经验。

在活动中,同学们认真倾听,即时提出问题,并都得到了学长学姐的耐心回复。相信在与学长学姐们进行互动之后,同学们的疑问得到了有效解答。

此次经验分享会活动是学院为提高学生学风建设而开展的活动,也是为促进同学之间交流沟通而提供的平台。希望能够给即将做出选择的同学们提供宝贵的经验,给同学们指引方向,让同学们对目标有了一个更具体、更清晰的认识,能够以积极乐观的心态迎接挑战。

相信在全院师生的共同努力下,一代学一代,一辈带一辈,会让法学与社会学学院年年桃李,岁岁芬芳,更加欣欣向荣!